seo网站_seo自学网 > 新闻信息 > 正文
(原标题:解读中央经济工作会议八个重要表述)
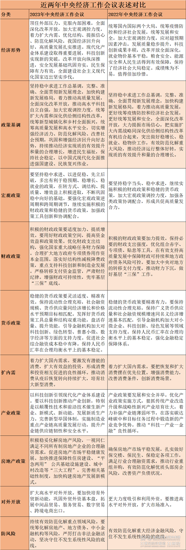
一年一度的中央经济工作会议是经济发展和政策走向的重要风向标。据新华社消息,中央经济工作会议12月11日至12日在北京举行。
今年两天的会期与去年相同,会议延续了12月8日中央政治局会议对于经济工作的总基调,即“明年要坚持稳中求进,以进促稳,先立后破,强化宏观政策逆周期和跨周期调节”。
在具体的政策方向中,针对现代化产业体系建设的相关产业政策被提置到了首位,扩内需政策则对消费与投资的拉动作用进行了整合表述,同时新一轮财税体制改革、房地产领域“三大工程”、培育外贸新动能等相关工作也将在明年加快推进。
21世纪经济报道记者对比去年中央经济工作会议有关报道,梳理解读今年中央经济工作会议的八个重要表述。

1、经济回升向好、长期向好的基本趋势没有改变
2023年是三年新冠疫情防控转段后经济恢复发展的一年。今年以来,中国经济恢复呈现波浪式发展、曲折式前进的特征,经济运行总体回升向好。从经济增速来看,一季度、二季度、三季度经济增速分别为4.5%、6.3%、4.9%;累计来看,前三季度经济同比增长5.2%。
国际货币基金组织近日宣布,将2023年中国经济增长预期由5%上调至5.4%,上调预期的一个重要原因是中国的宏观政策对经济有显著支持作用,使得“中国经济有望实现2023年的增长目标,强劲复苏”。另外,多家国际商业机构也纷纷上调今年中国经济增长预期,摩根大通从5%上调至5.2%,摩根士丹利从4.8%上调至5.1%,花旗集团从5%上调至5.3%,瑞银集团从4.8%上调至5.2%,德意志银行从5.1%上调至5.2%。市场机构普遍预计能完成年初确定的5%左右的增长目标,2024年4.5%至5%的增速目标是大概率事件。
2、克服有效需求不足、部分行业产能过剩等困难
中央经济工作会议指出,进一步推动经济回升向好需要克服一些困难和挑战,主要是有效需求不足、部分行业产能过剩、社会预期偏弱、风险隐患仍然较多,国内大循环存在堵点,外部环境的复杂性、严峻性、不确定性上升。
相比去年中央经济工作会议提出的“需求收缩、供给冲击、预期转弱三重压力仍然较大”,今年的经济压力已经较为集中地转向了有效需求不足。具体表现上看,10月份社会消费品零售总额虽然连续3个月回升,但也受到了基数效应的影响,仍然处于弱复苏的阶段;制造业PMI在9月份短暂回归扩张区间之后,10月、11月又回落至50%以下的收缩区间,其中新订单不足便是主要拖累因素;1-10月投资增速回落至2.9%,增速较低。
此外,当前光伏等行业确实存在一定阶段性和结构性过剩风险,工业企业利润整体也偏低,11月份CPI、PPI均有所下降,物价继续低位运行,都可能会影响企业中长期投资意愿。
3、“先立后破”首次提置于总基调的地位
中央经济工作会议延续了12月8日中央政治局会议对于经济工作的总基调,明确了明年要坚持稳中求进,以进促稳,先立后破,强化宏观政策逆周期和跨周期调节,加强政策工具创新和协调配合,积极的财政政策要适度加力提质增效。
会议还提出,要增强宏观政策取向一致性。加强财政、货币、就业、产业、区域、科技、环保等政策协调配合,把非经济性政策纳入宏观政策取向一致性评估,强化政策统筹,确保同向发力、形成合力。
“先立后破”首次提置于总基调的地位,意味着后续在经济工作的总体推进中,新机制与新模式的建立的优先级将显著提升,破旧工作和破旧影响将会有所控制,在防范经济失速风险的情况下推进高质量发展与结构性改革。目前,中小银行、地方债、房地产风险整体可控,化解风险工作或将更加温和稳健。
4、产业政策位置提升,首提新质生产力
今年的中央经济工作会议较为罕见地将产业政策列为具体工作中的首项,明确“以科技创新引领现代化产业体系建设。要以科技创新推动产业创新,特别是以颠覆性技术和前沿技术催生新产业、新模式、新动能,发展新质生产力。”
在具体的产业方向中,会议明确要大力推进新型工业化,发展数字经济,加快推动人工智能发展。打造生物制造、商业航天、低空经济等若干战略性新兴产业,开辟量子、生命科学等未来产业新赛道,广泛应用数智技术、绿色技术,加快传统产业转型升级。
目前,我国产业政策的主基调仍为产业升级与竞争力的提升,同时为应对外部不确定环境而加强抗风险能力建设。我国已经明确了“到2035年基本实现新型工业化”的目标,“新质生产力”也是在中央经济工作会议中首次提出,反映了我国当前生产力发展的内在要求,也与“先立后破”相契合。一方面将战略性新兴产业、未来产业作为着力重点,是抓住新一轮科技革命和产业变革机遇、加快培育经济增长新引擎、在新领域新赛道实现跨越式发展的需要;另一方面,推动传统产业向高端化、智能化、绿色化方向发展,就传统产业稳定总量的作用做出平衡部署,也有助于保障当前宏观经济整体稳定,避免经济失速。
5、形成消费和投资相互促进的良性循环
今年中央经济工作会议提出,着力扩大国内需求。要激发有潜能的消费,扩大有效益的投资,形成消费和投资相互促进的良性循环。
去年中央经济工作会议提出“要充分发挥消费的基础作用和投资的关键作用”,而现阶段需求不足成为是制约经济修复的突出因素,本次会议也在表述上将二者结合进行整体部署,首次提及“形成消费和投资相互促进的良性循环”,意味着明年扩内需需要协同发挥消费与投资对经济增长的拉动作用。
作为全球第二大消费市场和第一大网络零售市场,我国超大规模市场优势明显,新型工业化、信息化、城镇化、农业现代化快速发展也会催生巨大投资需求。因此,也要求未来的投资要更加注重效率,传统产业加快转型升级、新型基础设施布局优化、民生领域补短板工程落地等,均是未来投资的重点方向。与此同时,在投资转化为实物工作量的过程中,也会通过商品或服务购买等链条传导,有效带动收入增加、消费扩大,进而形成良性循环。
6、谋划新一轮财税体制改革
今年中央经济工作会议提出,积极的财政政策要适度加力、提质增效。要用好财政政策空间,提高资金效益和政策效果。优化财政支出结构,强化国家重大战略任务财力保障。同时,谋划新一轮财税体制改革,落实金融体制改革。
2023年财政政策加力的一个主要体现是,四季度增发1万亿元国债,并上调预算赤字率0.8个百分点至3.8%,这是2001年以来我国首次在年中上调预算,增加财政可支配资金,也拉开新一轮财政积极扩大内需的序幕。
在当前地方政府财政收支紧张和防范化解地方政府债务风险的背景下,将由中央政府加杠杆来承担更多支出责任或将资金转移给地方政府使用。
7、积极稳妥化解房地产风险
作为当前房地产行业的主体,商品房市场长期以来存在房企“高负债、高杠杆、高周转”经营、资产负债快速扩张、一些城市房价过高等问题。一年来,“房地产市场供求关系发生重大变化”成为楼市的定调。各级政府部门频繁优化楼市政策,力促房地产市场平稳运行。今年10月底召开的中央金融工作会议提出“加快保障性住房等‘三大工程’建设,构建房地产发展新模式”,随后“三大工程”屡次在重要会议中被提及,政策环境逐渐宽松,但居民收入和收入预期较弱等因素仍然制约着市场的修复节奏。
中央经济工作会议指出,积极稳妥化解房地产风险,一视同仁满足不同所有制房地产企业的合理融资需求,促进房地产市场平稳健康发展。加快推进保障性住房建设、“平急两用”公共基础设施建设、城中村改造等“三大工程”。完善相关基础性制度,加快构建房地产发展新模式。
考虑到本次会议“先立后破”的总体基调,对作为“旧动能”的房地产业,此前在市场过热阶段出台的限制性政策仍有望继续优化调整。“三大工程”将是2024年政策发力主要方向,预计对稳投资起到重要作用,同时也会对销售恢复、稳定预期起到积极作用,房地产投资降幅有望收窄。而且相比去年“满足行业合理融资需求,有效防范化解优质头部房企风险”的表述,今年进一步放宽至“一视同仁满足不同所有制房地产企业的合理融资需求”。工商银行、中国银行等多家国有行在多个场合上公开明确,对正常经营的房地产企业不惜贷、抽贷、断贷,促进房地产市场平稳健康发展,由此预计企业端的资金支持政策有望继续细化落实,企业融资环境有望得到改善。
8、加快培育外贸新动能
今年中央经济工作会议提出,加快培育外贸新动能,巩固外贸外资基本盘,拓展中间品贸易、服务贸易、数字贸易、跨境电商出口。
我国11月单月外贸进出口总额同比增速进一步扩大至1.2%,进出口总值连续两个月同比增长,出口也实现了自今年5月份以来的首次增速转正。以汽车行业、“新三样”产品为代表的优势产品出口成为了目前外贸回暖的主要支撑,也是未来的鼓励方向。根据中汽协预测,2023年汽车出口有望达到480万辆,成为世界第一大汽车出口国。2024年,汽车出口有望进一步增长至达到550万辆。
《关于加快内外贸一体化发展的若干措施》于12月11日正式发布。当前推进内外贸一体化的主要方式应是推进制度型开放,对标国际高标准,促进国内外规制和标准双向对接。需要持续改进加工贸易体制,完善市场采购贸易方式,推进监管一致性改革。加快中西部地区加工贸易承接地的建设,通过适当增加内销比例的方式,引导这些承接地能够充分利用超大规模国内市场优势,以此为基础降低综合物流成本,发挥内外循环互促作用,培育其国际竞争力。
转载请标注:SEO三人行——解读中央经济工作会议八个重要表述
- 上一篇:注意!刘德华最新声明!巴基斯坦军队遭遇惨痛一幕!这国杀疯了,直接将汇率贬值50%...
- 下一篇:没有了
- 搜索
-
- 2025-12-23解读中央经济工作会议八
- 2025-12-23注意!刘德华最新声明!
- 2025-12-23粤开证券罗志恒:明年经
- 2025-12-23"丈母娘们"坐不住了!
- 2025-12-23北京证券业协会召开第五
- 2025-12-23习近平同越南国家主席武
- 2025-12-23国家发改委刚刚下达,增
- 2025-12-23突发!美国众议院投票决
- 2025-12-23中金公司李求索:中央经
- 2025-12-23钢市“冬储”启动 焦炭第
- 2021-03-22统计局:上半年社消品总
- 2021-03-22全球金融危机十周年再反
- 2025-08-31BCI上海代表处声明:支持
- 2025-08-31揽资超8600亿元!2021中国广
- 2025-08-31炒炒炒的韭零后,财富自
- 2025-08-31大宗商品再度疯涨,A股资源
- 2025-08-31暴雨后的河南农业:花生
- 2025-08-31万亿GDP城市经济半年报:
- 2025-08-31经济诈骗的刑事控告攻略
- 2025-08-31财富管理已成黄金赛道,
- 2025-12-23解读中央经济工作会议八
- 2025-12-23注意!刘德华最新声明!
- 2025-12-23粤开证券罗志恒:明年经
- 2025-12-23"丈母娘们"坐不住了!
- 2025-12-23北京证券业协会召开第五
- 2025-12-23习近平同越南国家主席武
- 2025-12-23国家发改委刚刚下达,增
- 2025-12-23突发!美国众议院投票决
- 2025-12-23中金公司李求索:中央经
- 2025-12-23钢市“冬储”启动 焦炭第
- 网站分类
-
- 标签列表
