seo网站_seo自学网 > 新闻信息 > 正文
(原标题:调控开始抄作业,成都跟进深圳实施“二手房成交参考价”制度,下一个会是谁?)
限售!“人房比”超3倍楼盘限售期限由3年延长至5年; 限购!将“法拍房”纳入限购限售! 限流!建立二手住房成交参考价格发布机制!
……
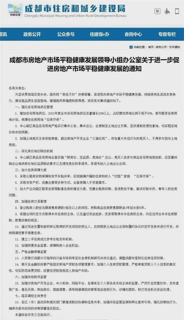
3月22日,成都市房地产市场平稳健康发展领导小组办公室发布《关于进一步促进房地产市场平稳健康发展的通知》(以下简称《通知》)。《通知》提出要加强成都住房交易管理,具体有五点:
1、登记购房人数在当期准售房源数3倍及以上的项目,所购商品住房限售期限由3年延长到5年;
2、依据合同约定方式取得本市住房的主体,以及通过司法拍卖、变卖等取得本市住房的主体,均应当符合本市住房限购、限售政策的规定;
3、通过司法处置和股权转让取得的开发项目的受让人,应按照原土地出让合同和履约协议约定开发条件进行开发,并按照调控要求销售住房;
4、建立二手住房成交参考价格发布机制;
5、加强预售资金监管,保障购房人合法权益。

与过往的“一城一策”不同,今年新一轮的楼市大调控中,全国地产热点城市政策越来越趋同!
抱团涨价?成都借鉴深圳
2021年初,成都高新南一小区就出现了抱团涨价的行为。2月初,成都多部门联合打击炒作“抱团涨价”行为,并点名批评了几个带头小区,当地各中介平台上已下架了二手房的成交数据。
“两会”刚刚结束,住房和城乡建设部副部长倪虹带队赴四川省成都市和陕西省西安市调研督导房地产工作。倪虹指出,要根据人口流入情况,切实增加住宅用地供应,管控资金风险,建立“人、房、地、钱”联动机制,从源头上稳定预期。要针对房地产市场存在的突出问题,及时采取措施,精准、精细调控,严肃查处房地产中介、助贷机构的违法违规行为,坚决遏制投机炒房。昨日,成都市房地产市场平稳健康发展领导小组办公室火速发布《关于进一步促进房地产市场平稳健康发展的通知》。《通知》从强化住宅用地供应管理、深化房价地价联动机制、加大住房保障力度、加强住房交易管理、严格金融审慎监管、加强市场秩序监管、落实调控主体责任等7个方面提出了16条具体措施。
《通知》要求,成都要加强土地竞买主体资格审查,超出房地产开发企业“三道红线”、存在重大失信行为的竞买人,不得参与成都土地竞拍。中心城区商品住宅用地严格实行集中公告、集中出让,全面实行“限房价、定品质、竞地价”的出让方式,坚决遏制房价过快上涨。此外,成都还将建立二手住房成交参考价格发布机制,加强预售资金监管,严格金融审慎监管等。
对于二手房成交参考价发布机制,成都市住建局表示,近期成都部分区域二手住房市场出现挂牌价格混乱、哄抬房价、部分业主“抱团涨价”等扰乱市场秩序的行为,为提高二手住房信息透明度、促进理性交易,借鉴深圳等城市的做法,成都拟建立二手住房成交参考价格发布机制。
不仅如此,成都还将进一步规范二手住房交易行为。一是加强对二手住房挂牌价格的管控,要求经纪机构不得受理及对外发布明显高于所在楼盘合理成交价格的挂牌价格,社会化网络信息平台要配合做好技术管控;二是先期重点对热点片区、热点楼盘的二手住房实际成交价格进行梳理,逐步形成区域网格化的二手住房参考价格,定期在官方网站、微信公众号及“成都住房租赁交易服务平台”发布,用于指导二手房市场买卖、加强二手房交易管理。
深圳参考制效果初步体现
首个提出二手房成交参考价制度的深圳,其效果已经初步体现:2月8日至今一个多月,二手房市场大幅降温,买卖双方陷入博弈,市场发生巨大变化。
二手房成交量腰斩。深房中协根据深圳市住建局房地产信息平台预录网签合同数据分析,最近一周(3月15日-3月21日),深圳二手房网签1026套,环比小幅上涨3.8%。从连续四周走势看,低位横盘走势非常清晰,预计3月末后两周,二手房网签量将大概率保持1000套左右范围内小幅波动。

深圳中原地产研究中心研究员李璐在接受媒体采访时表示,3月初市场上半个月的带看量还是比较平稳的,但是转化率非常低,市场成交量大幅下滑,幅度大约在8成左右,预计最近几个月,二手住宅市场还是会处于参考价新政的消化期,成交会持续低迷。
地产中介二手房生意冷清。经过一个多月的消化之后,地产中介人员已逐渐适应这种不对外展示价格的交易带看模式。记者留意到,中介在朋友圈发布房源也不约而同地隐匿掉了挂牌价,要想进一步获得房源价格信息,只能进一步私聊。然咨询多,成交少,深圳不少中介门店门可罗雀,生意冷清。多名中介人员表示,已经一个多月没开单了,甚至整个门店也没有成交,全天几乎没有访客。二手房市场持续低迷影响下,不少中介人员把工作重心转向新房、临深市场,或者租赁市场,甚至选择转行。
买卖双方陷入观望。记者发现,对于此前挂牌价明显高于指导价的楼盘,目前没有一个业主出现明显的降价或者报价下调的。地产中介人员也证明了这个现象:指导价出台后,放盘的业主不多,如果成交参考价只是作为一个参考,对放盘的价格影响不会太大,毕竟如果可以卖10万/平,没有人会以7万/平卖。此前已经放盘出来的业主也没有调整价格,都在观望。如果有买家按照参考价来咨询,业主们不会考虑卖。大多业主们的心里价位还是之前的市场价。
某链家网门店的一位中介表示:目前的二手房的买卖还是正常进行,房子可以正常带看,如果现在周边有业主来放盘,也可以按照之前的市场价来挂,但是,高于成交参考价格的外网展示不了。若最后与业主商讨后的价格高于成交参考价,中介会做出政策风险提示,其中的差价需要买家支付给卖家。
对于买家来说,深圳市场上的二手房只显示参考价,业主真实报价只能依靠房产中介人员的传达,买卖消息不透明,前景不明朗,很多人选择延迟购房、换房的需求,先观望着看。
下一个会是谁?
对于成都的“新政”,业内人士表示,出台二手房指导价是一项相当繁杂的工作,估计政府也要花一段时间来整理,不过既然说了,短期内是可以稳定市场预期的,达到二手房房降温的效果。成都这一次调控还是“有料”的,而且在住建部考察后不到两天就出台新政,说明成都反应速度非常快,调控也是雷厉风行。
最后不得不多说一下,这次住建部不仅仅考察了成都,还有西安!
3月中旬,国家统计局发布最新房价显示,西安新房环比上涨0.8%,二手房环比上涨0.9%。今年开年以来,西安就诞生了新地王,楼面价再破天花板,拍出了2.4万+/㎡的天价。西安新房供应紧缺,2月份出现了两个“千人摇”和一个“万人摇”。 至于二手房,去年西安调控后, 新房拿证门槛更高了,市场供应逐渐减少,刚需们只能转头过来买二手房,现在带好学区的优质二手房也是十分抢手。有业内人士表示,一方面,地价暴涨,一方面,供应紧缺,西安楼市恐怕一时还难以降温。除非出台强有力的调控政策。
- 上一篇:绥化市市场监管局制定化妆品经营合规指引护航美妆市场健康发展
- 下一篇:没有了
- 搜索
-
- 2025-08-31调控开始抄作业,成都跟
- 2025-08-31绥化市市场监管局制定化
- 2025-08-31全国新冠疫苗接种进度如
- 2025-08-31有望成“新风口”? 大湾
- 2025-08-31万亿GDP城市“十三五”人
- 2025-08-31加快推进将9种益生菌纳入
- 2025-08-31两部门延长多项税费优惠
- 2025-08-31成都出手!二手房将发布
- 2025-08-31铜陵市开展保健食品科普
- 2025-08-31这个一线城市 二手房骤“
- 2021-03-22统计局:上半年社消品总
- 2021-03-22全球金融危机十周年再反
- 2025-07-302025红曲与健康创新发展研
- 2025-08-31易纲:中国货币政策有较
- 2021-03-22央行为什么突然送了市场
- 2021-03-22国经中心下调2018年中国
- 2025-08-31临沂市化妆品市场发展迅
- 2021-03-22专家解读中欧合作:正向
- 2025-07-30《2025中国化妆品蓝皮书》
- 2025-08-31调控开始抄作业,成都跟
- 2025-08-31调控开始抄作业,成都跟
- 2025-08-31绥化市市场监管局制定化
- 2025-08-31全国新冠疫苗接种进度如
- 2025-08-31有望成“新风口”? 大湾
- 2025-08-31万亿GDP城市“十三五”人
- 2025-08-31加快推进将9种益生菌纳入
- 2025-08-31两部门延长多项税费优惠
- 2025-08-31成都出手!二手房将发布
- 2025-08-31铜陵市开展保健食品科普
- 2025-08-31这个一线城市 二手房骤“
- 网站分类
-
- 标签列表
